浙江专升本网,主要为浙江省专升本考生提供报考咨询、考前培训服务的网站,所有报考信息以浙江省教育考试院为准。

专升本专题:

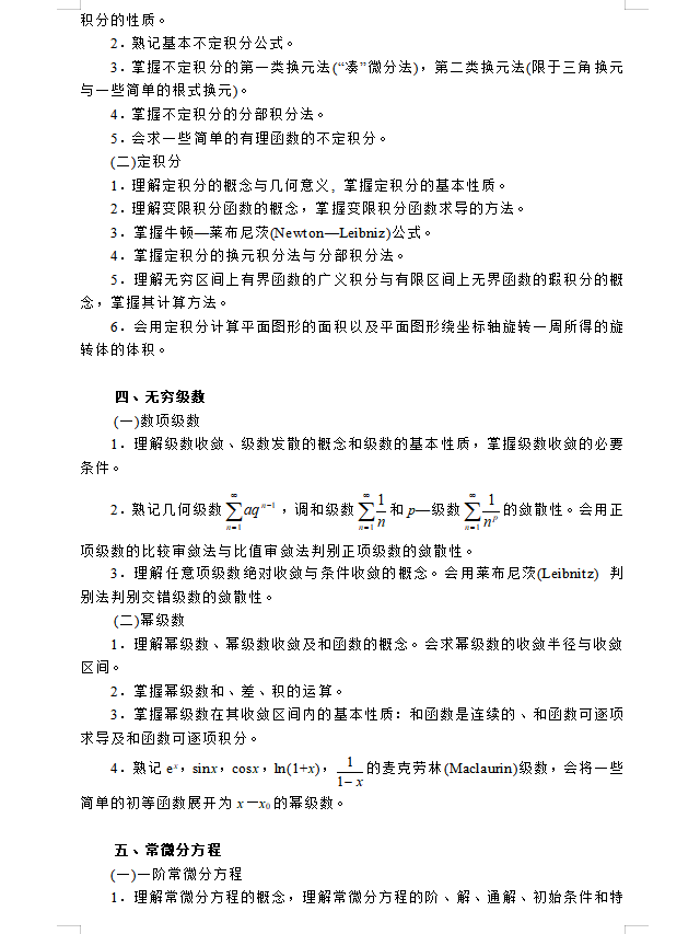
2024年浙江省专升本《高等数学》考试大纲

时间:2024-01-09作者:浙江专升本网

2024年浙江专升本《高等数学》考试大纲

2024年浙江专升本《高等数学》考试大纲

2024年浙江专升本《高等数学》考试大纲

2024年浙江专升本《高等数学》考试大纲




   以上就是关于“2024年浙江省专升本《高等数学》考试大纲”的全部内容,想获取更多浙江专升本的相关资讯,如浙江专升本常见问题、院校动态,政策公告,考试题库,复习备考、专业目录。敬请关注下方“浙江专升本微信公众号”或加入“浙江专升本考生交流群”和千万专升本考生一起学习,共同进步~
欢迎关注“浙江专升本网微信公众平台
浙江专升本网微信公众平台
(专升本资讯,一手掌握!)
欢迎加入“浙江专升本网微信交流群
浙江专升本网微信交流群
(扫码进群,免费送《 备考资料和备考方案 》哦!)

考试提醒

考试时间:4月20日
指导报名入口 成绩查询系统

报考服务

浙江专升本交流群

扫一扫,加入专升本交流群

免费送《备考资料和备考方案》

0571-86028781